专栏文章
让 DeepSeek R1 出一套高考数学题
个人记录参与者 74已保存评论 80
文章操作
快速查看文章及其快照的属性,并进行相关操作。
- 当前评论
- 80 条
- 当前快照
- 1 份
- 快照标识符
- @miqcwtuv
- 此快照首次捕获于
- 2025/12/04 02:44 3 个月前
- 此快照最后确认于
- 2025/12/04 02:44 3 个月前
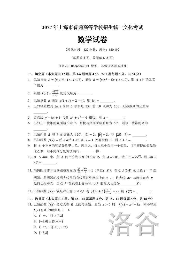
除了简单题之外,其他题都是一道一道地生成。在提示词中会告知:难度是中档/难题/压轴题,以及试题会考察的知识点。题目我没做过,不保证正确性,但是有的题目长得确实有点搞笑了。出题时并未开启联网。



相关推荐
评论
共 80 条评论,欢迎与作者交流。
正在加载评论...