专栏文章
论如何在用户态拦截 SAS(ctrl+alt+delete)
科技·工程参与者 13已保存评论 14
文章操作
快速查看文章及其快照的属性,并进行相关操作。
- 当前评论
- 11 条
- 当前快照
- 2 份
- 快照标识符
- @mm2abwyr
- 此快照首次捕获于
- 2026/02/26 01:05 2 周前
- 此快照最后确认于
- 2026/03/10 01:29 22 小时前
引言
Ctrl+Alt+Del(全称 Control-Alt-Delete)是 Windows 系统中一个具有特殊地位的组合键。按下这三个键会调出一个独立的安全界面,用户可以在这里锁定电脑、切换用户、注销、更改密码或打开任务管理器。如今当电脑卡死、程序无响应、甚至遭遇病毒攻击时,大家第一反应往往就是按下 Ctrl+Alt+Del,通过任务管理器强制结束问题进程。可以说,这个组合键是微软留给用户的"最后一道防线"。
然而我们的极域电子教室系统有一个令人"印象深刻"的功能——它可以直接屏蔽 Ctrl+Alt+Del 组合键。实际体验更接近于震惊和细思极恐:当老师开启了屏幕广播后,我们会惊愕地发现,那个曾经百试百灵的"救命稻草"彻底失效了。无论你如何用力按下这三个键,甚至怀疑是不是键盘坏了而反复尝试,系统都毫无反应,仿佛这个组合键从未存在过。
那么极域是如何做到这一点的?
答案藏在一个名为
TDKeybd.sys 的底层驱动中。1 这个驱动工作在系统的最底层——内核模式,比普通应用程序拥有更高的权限。人话
不讲武德,在系统检测到“按下 Ctrl+Alt+Del”就把这个信号吞掉了。
换句话说,它在硬件或驱动层面进行了拦截,根本不给 Windows 系统“知道”的机会。正常情况下,按下 Ctrl+Alt+Del 会触发系统弹出安全桌面(这是一个独立的桌面环境,具有最高优先级),但当驱动层就把按键信号吞掉后,系统根本不知道用户按了这个组合键,自然也就不会有任何反应。
然而,我们却无法做到同样地事情。
如果你想尝试用同样的方法编写一个在驱动层面拦截按键的程序,很快就会碰壁——因为驱动想要加载到 Windows 内核中,必须经过数字签名。而获得这个签名,就必须向微软申请代码签名证书并支付不菲的费用。这是微软为了系统安全而设置的门槛:防止恶意驱动程序随意进入系统核心。
换言之,极域作为一款商业软件,具备合法的用途(帮助教学)和合法的驱动签名,因此能够“光明正大”地在系统底层动手脚。而普通用户,既没有经济实力获取签名,也不具备绕过签名验证的技术手段(后者还可能违反相关法律),只能眼睁睁看着电脑控制权被剥夺。
从技术角度看,这确实是一个“高明”的设计。但从用户体验角度,这无疑是一种近乎霸道的控制方式——它将 Windows 系统留给用户的最后一道“紧急出口”也牢牢封死了。
本文将讨论作为一名普通用户如何在普通用户态(Ring 3)淦掉 Ctrl+Alt+Del。
分级保护域
简单来说,这是 x86 CPU 的分级保护域(Privilege Rings),用来决定软件能干多少事:
-
Ring 0(内核态): 权限最高。操作系统内核(Kernel)、内核模式驱动程序(如
TDKeybd)跑在这里,可以直接操控硬件(CPU、内存、磁盘)。 -
Ring 1 & 2:设计用于运行驱动程序。
-
Ring 3 用户态: 权限最低。你平时运行的普通软件(浏览器、游戏、微信)都跑在这里。它们想访问硬件必须通过“系统调用”请求 Ring 0 帮忙。
总的来说就是 R0 有权限最高,R3 权限最低。
核心目的: 隔离和保护。防止普通程序因为一个 Bug 或恶意代码直接搞挂整个系统。
但现在的 OS,包括 Windows 和 Linux 都没有采用四层权限,而只是使用两层——R0 层和 R3 层,分别来存放操作系统数据和应用程序数据。驱动程序一旦加载了,就运行在R0层。
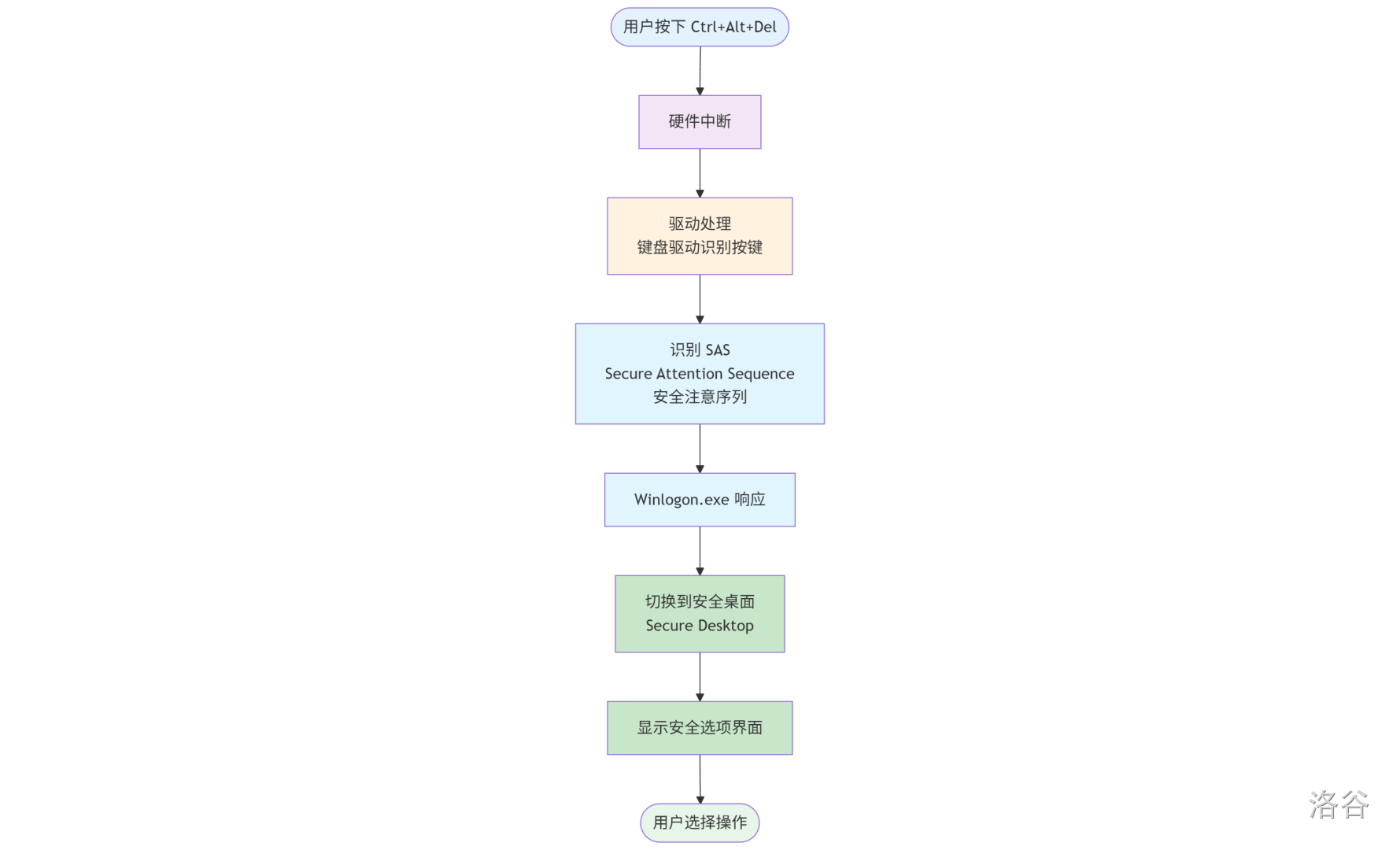
我们可以查到 Ctrl+Alt+Del 的处理流程。

如图,可以注意到 Winlogon.exe 在执行流中是一个很特殊的节点。因为它负责最后安全桌面(即你看到的那个界面)的弹出。同时它也是 Windows 中少有可以直接获取句柄的进程。
所以考虑对 Winlogon.exe 进行逆向工程,对其中的安全桌面弹出过程进行拦截。
逆向 Winlogon.exe
函数 WlSDSimulateSAS() 分析

首先通过关键词搜索可以注意到函数
CPPWlSecureDesktoprSimulateSAS()。__int64 __fastcall WlSecureDesktoprSimulateSAS(RPC_BINDING_HANDLE BindingHandle)
{
ULONG v2; // ebx
NTSTATUS v3; // eax
__int64 v4; // r8
int v6; // [rsp+58h] [rbp+10h] BYREF
NTSTATUS Status; // [rsp+60h] [rbp+18h] BYREF
DWORD v8; // [rsp+68h] [rbp+20h] BYREF
v6 = 0;
v8 = 4;
RegGetValueA(
HKEY_LOCAL_MACHINE,
"Software\\Microsoft\\Windows\\CurrentVersion\\Policies\\System",
"SoftwareSASGeneration",
0x10u,
0i64,
&v6,
&v8);
if ( (v6 & 2) != 0 )
{
v2 = RpcImpersonateClient(BindingHandle);
if ( !v2 )
{
v3 = CompareClientSidToLoggedOnUserSid(1i64);
Status = v3;
if ( v3 >= 0 )
{
RpcRevertToSelf();
WmsgSendMessage(NtCurrentPeb()->SessionId, 520i64, v4, &Status);
if ( Status < 0 )
return RtlNtStatusToDosError(Status);
}
else
{
v2 = RtlNtStatusToDosError(v3);
RpcRevertToSelf();
}
}
}
else
{
return 5;
}
return v2;
}
函数签名
C__int64 __fastcall WlSecureDesktoprSimulateSAS(RPC_BINDING_HANDLE BindingHandle)
-
函数名:
WlSecureDesktoprSimulateSASWlSecureDesktop前缀表明这是 Winlogon 安全桌面相关函数。SimulateSAS= Simulate Secure Attention Sequence(模拟安全注意序列)。- 它可以软件模拟 Ctrl+Alt+Del 的效果。
-
参数:
RPC_BINDING_HANDLE表明这是一个 RPC(远程过程调用)接口,可以被其他进程调用。
逐步分析
1. 注册表设置
CRegGetValueA(
HKEY_LOCAL_MACHINE,
"Software\\Microsoft\\Windows\\CurrentVersion\\Policies\\System",
"SoftwareSASGeneration",
0x10u,
0i64,
&v6,
&v8);
读取注册表项
SoftwareSASGeneration,这个值控制是否允许软件模拟 SAS。2. 权限位检查
Cif ( (v6 & 2) != 0 )
检查
SoftwareSASGeneration 的第 2 位是否设置。如果没有设置这个位,函数直接返回错误代码 5(ERROR_ACCESS_DENIED,访问被拒绝)。SoftwareSASGeneration 的值
这个注册表值的含义:
- 0:禁用(默认,安全)
- 1:仅服务可以模拟
- 2:所有应用可以模拟(不安全)
- 3:服务和应用都可以模拟
3. RPC 身份模拟
Cv2 = RpcImpersonateClient(BindingHandle);
模拟调用客户端的身份,以便进行权限检查。这是 RPC 安全机制的一部分。
4. 验证调用者身份
Cv3 = CompareClientSidToLoggedOnUserSid(1i64);
Status = v3;
关键检查:比较调用者的 SID(安全标识符)与当前登录用户的 SID 是否一致。
这个检查确保:
- 只有当前会话的用户才能触发自己的 SAS。
- 防止其他用户或进程恶意触发你的安全桌面。
5. 发送消息触发 SAS
CPPif ( v3 >= 0 )
{
RpcRevertToSelf();
WmsgSendMessage(NtCurrentPeb()->SessionId, 520i64, v4, &Status);
if ( Status < 0 )
return RtlNtStatusToDosError(Status);
}
如果权限验证通过:
- 恢复 Winlogon.exe 原有身份(
RpcRevertToSelf)。 - 调用
WmsgSendMessage发送消息码 520(0x208)到当前会话。 - 这个消息会触发 Winlogon 显示安全桌面。
核心发现
这个函数做了什么?
它提供了一个软件接口来模拟 Ctrl+Alt+Del 的效果,绕过物理按键!内部通过
WmsgSendMessage() 触发安全桌面。所以我们继续向下分析
WmsgSendMessage()。函数 WmsgSendMessage() 分析
CPP__int64 __fastcall WmsgSendMessage(__int64 a1, unsigned int a2, __int64 a3, __int64 a4)
{
unsigned int v6; // ebx
__int64 v7; // r8
RPC_BINDING_HANDLE Binding[3]; // [rsp+20h] [rbp-18h] BYREF
Binding[0] = 0i64;
v6 = WmsgpConnect(a1, Binding);
if ( !v6 )
{
v6 = WmsgpSendMessage(Binding[0], a2, v7, a4);
WmsgpDisconnect(Binding);
}
return v6;
}
__int64 __fastcall WmsgpConnect(unsigned int a1, RPC_BINDING_HANDLE *a2)
{
__int64 v3; // r9
unsigned int v4; // ebx
RPC_BINDING_HANDLE_SECURITY_V1_W Security; // [rsp+30h] [rbp-118h] BYREF
__int128 v7; // [rsp+58h] [rbp-F0h] BYREF
__int128 v8; // [rsp+68h] [rbp-E0h]
__int128 v9; // [rsp+78h] [rbp-D0h]
UUID Uuid; // [rsp+88h] [rbp-C0h] BYREF
RPC_BINDING_HANDLE_OPTIONS_V1 Options; // [rsp+98h] [rbp-B0h] BYREF
RPC_BINDING_HANDLE_TEMPLATE_V1_W Template; // [rsp+A8h] [rbp-A0h] BYREF
unsigned __int16 StringUuid[40]; // [rsp+E0h] [rbp-68h] BYREF
Uuid = 0i64;
*(_OWORD *)&Template.Version = xmmword_1400C3AB0;
memset(&Template.NetworkAddress, 0, 40);
Options = (RPC_BINDING_HANDLE_OPTIONS_V1)xmmword_1400C3A90;
v7 = xmmword_1400B0940;
v8 = xmmword_1400B0950;
v9 = *(_OWORD *)&off_1400B0960;
*(_QWORD *)&Security.Version = 1i64;
Security.ServerPrincName = 0i64;
Security.AuthnLevel = 6;
Security.AuthnSvc = 10;
Security.AuthIdentity = 0i64;
Security.SecurityQos = (RPC_SECURITY_QOS *)&v7;
v3 = 0i64;
if ( a1 != -1 )
v3 = a1;
StringCchPrintfW(
StringUuid,
0x25ui64,
L"b08669ee-8cb5-43a5-a017-84fe%08X",
v3,
0,
a2,
*(_QWORD *)&Security.Version,
Security.ServerPrincName,
*(_QWORD *)&Security.AuthnLevel,
Security.AuthIdentity,
Security.SecurityQos,
v7,
v8,
v9);
v4 = UuidFromStringW(StringUuid, &Uuid);
if ( !v4 )
{
Template.Flags = 1;
Template.ObjectUuid = Uuid;
v4 = RpcBindingCreateW(&Template, &Security, &Options, a2);
if ( !v4 )
v4 = RpcBindingBind(0i64, *a2, &unk_1400B0BA0);
}
if ( v4 && *a2 )
{
RpcBindingFree(a2);
*a2 = 0i64;
}
return v4;
}
RPC_STATUS __fastcall WmsgpSendMessage(__int64 a1, int a2, __int64 a3, RPC_STATUS *a4)
{
RPC_STATUS result; // eax
RPCNOTIFICATION_ROUTINE *EventW; // rax
RPCNOTIFICATION_ROUTINE *v9; // rdi
RPC_STATUS v10; // ebx
DWORD v11; // esi
struct _RPC_ASYNC_STATE pAsync; // [rsp+50h] [rbp-A8h] BYREF
memset_0(&pAsync, 0, sizeof(pAsync));
result = RpcAsyncInitializeHandle(&pAsync, 0x70u);
if ( !result )
{
EventW = (RPCNOTIFICATION_ROUTINE *)CreateEventW(0i64, 0, 0, 0i64);
v9 = EventW;
if ( EventW )
{
pAsync.UserInfo = 0i64;
pAsync.NotificationType = RpcNotificationTypeEvent;
pAsync.u.APC.NotificationRoutine = EventW;
v10 = 0;
Ndr64AsyncClientCall((MIDL_STUBLESS_PROXY_INFO *)&stru_1400B0A80, 0, 0i64, &pAsync, a1, a2, 0, 0, EventW, a4);
v11 = WaitForSingleObject(v9, 0xFFFFFFFF);
if ( v11 == 258 )
{
v10 = RpcAsyncCancelCall(&pAsync, 1);
if ( !v10 )
v11 = WaitForSingleObject(v9, 0xFFFFFFFF);
}
if ( !v11 )
{
v10 = RpcAsyncCompleteCall(&pAsync, 0i64);
CloseHandle(v9);
}
*a4 = v10;
return v10;
}
else
{
return 14;
}
}
return result;
}
RPC_STATUS __fastcall WmsgpDisconnect(RPC_BINDING_HANDLE *Binding)
{
RPC_STATUS result; // eax
result = RpcBindingUnbind(*Binding);
if ( !result )
{
result = RpcBindingFree(Binding);
if ( !result )
*Binding = 0i64;
}
return result;
}
这是完整的消息发送链路!让我们详细分析这几个函数的协作关系:
整体调用链
- WmsgpConnect:建立 RPC 连接
- WmsgpSendMessage:发送消息
- WmsgpDisconnect:断开连接
WmsgSendMessage 入口函数
C__int64 __fastcall WmsgSendMessage(__int64 a1, unsigned int a2, __int64 a3, __int64 a4)
参数分析:
a1:Session ID(会话 ID)a2:消息码,前面看到的是 520 (0x208)a3、a4:消息参数
工作流程:
CBinding[0] = 0i64;
v6 = WmsgpConnect(a1, Binding); // 1. 建立连接
if ( !v6 )
{
v6 = WmsgpSendMessage(Binding[0], a2, v7, a4); // 2. 发送消息
WmsgpDisconnect(Binding); // 3. 断开连接
}
标准的"连接、发送、断开"模式。
2. WmsgpConnect 建立 RPC 连接
这是最关键的函数,揭示了连接的目标!
UUID 生成
CStringCchPrintfW(
StringUuid,
0x25ui64,
L"b08669ee-8cb5-43a5-a017-84fe%08X",
v3, // Session ID
...
);
关键发现:
- 基础 UUID:
b08669ee-8cb5-43a5-a017-84fe - 后面拼接 Session ID(8 位十六进制)
- 例如 Session 0:
b08669ee-8cb5-43a5-a017-84fe00000000 - 例如 Session 1:
b08669ee-8cb5-43a5-a017-84fe00000001
RPC 绑定配置
CSecurity.AuthnLevel = 6; // RPC_C_AUTHN_LEVEL_PKT_PRIVACY (最高加密级别)
Security.AuthnSvc = 10; // RPC_C_AUTHN_WINNT (Windows NT 认证)
安全设置:
- 使用 Windows NT 身份验证。
- 认证级别为 PKT_PRIVACY(数据包加密),最高安全级别。
- 这就是为什么需要验证调用者身份(前面的
CompareClientSidToLoggedOnUserSid)。
绑定创建
CTemplate.Flags = 1;
Template.ObjectUuid = Uuid;
v4 = RpcBindingCreateW(&Template, &Security, &Options, a2);
if ( !v4 )
v4 = RpcBindingBind(0i64, *a2, &unk_1400B0BA0);
创建到 Winlogon 内部服务的 RPC 绑定句柄。
WmsgpSendMessage 异步发送消息
CRPC_STATUS __fastcall WmsgpSendMessage(__int64 a1, int a2, __int64 a3, RPC_STATUS *a4)
异步 RPC 调用
Cmemset_0(&pAsync, 0, sizeof(pAsync));
result = RpcAsyncInitializeHandle(&pAsync, 0x70u);
初始化异步 RPC 句柄。
创建事件对象
CEventW = (RPCNOTIFICATION_ROUTINE *)CreateEventW(0i64, 0, 0, 0i64);
pAsync.NotificationType = RpcNotificationTypeEvent;
pAsync.u.APC.NotificationRoutine = EventW;
使用 Windows 事件对象来等待异步调用完成。
实际发送
CNdr64AsyncClientCall(
(MIDL_STUBLESS_PROXY_INFO *)&stru_1400B0A80,
0,
0i64,
&pAsync,
a1, // RPC Binding Handle
a2, // 消息码 520
0,
0,
EventW,
a4
);
关键点:
- 使用
Ndr64AsyncClientCall进行异步 RPC 调用。 &stru_1400B0A80是 RPC 接口的元数据结构。- 消息码
a2 = 520被传递过去。
等待完成
Cv11 = WaitForSingleObject(v9, 0xFFFFFFFF); // 无限等待
if ( v11 == 258 ) // WAIT_TIMEOUT
{
v10 = RpcAsyncCancelCall(&pAsync, 1); // 超时则取消
}
if ( !v11 )
{
v10 = RpcAsyncCompleteCall(&pAsync, 0i64); // 完成调用
}
标准的异步 RPC 等待模式。
4. WmsgpDisconnect 清理连接
Cresult = RpcBindingUnbind(*Binding);
if ( !result )
{
result = RpcBindingFree(Binding);
if ( !result )
*Binding = 0i64;
}
标准的 RPC 资源清理:解绑 → 释放 → 置空。
核心发现总结
RPC 服务标识
UUID 模式:
b08669ee-8cb5-43a5-a017-84fe{SessionID}这是 Winlogon 内部的一个 本地 RPC 服务端点,每个用户会话都有自己的端点。
消息码 520 的含义
CPP520 (0x208) = SAS 模拟消息
当这个消息通过 RPC 发送到 Winlogon 服务时,会触发安全桌面的显示。
考虑通过唯一标识符
b08669ee-8cb5-43a5-a017-84fe{SessionID},找到是谁接收了这一消息。
可以看到字符串
b08669ee-8cb5-43a5-a017-84fe{SessionID} 在多次在 StartWMsgServer() 中被使用。函数 StartWMsgServer 分析
CPP__int64 StartWMsgServer()
{
unsigned int v0; // ebx
CUser *v1; // rcx
__int64 v2; // rdx
wchar_t pszDest[40]; // [rsp+40h] [rbp-68h] BYREF
v0 = RpcServerRegisterIfEx(&unk_1400AD4D0, 0i64, 0i64, 0x28u, 0x4D2u, (RPC_IF_CALLBACK_FN *)WmsgRpcSecurityCallback);
if ( v0 )
{
v1 = WPP_GLOBAL_Control;
if ( WPP_GLOBAL_Control != (CUser *)&WPP_GLOBAL_Control
&& (*((_BYTE *)WPP_GLOBAL_Control + 28) & 1) != 0
&& *((_BYTE *)WPP_GLOBAL_Control + 25) >= 2u )
{
v2 = 21i64;
LABEL_33:
WPP_SF_d(*((_QWORD *)v1 + 2), v2, &WPP_809920f00406303c4ef054ac00db20a5_Traceguids, v0);
}
}
else
{
dword_1400DD894 = 1;
v0 = RpcServerInqBindings(&BindingVector);
if ( v0 )
{
v1 = WPP_GLOBAL_Control;
if ( WPP_GLOBAL_Control != (CUser *)&WPP_GLOBAL_Control
&& (*((_BYTE *)WPP_GLOBAL_Control + 28) & 1) != 0
&& *((_BYTE *)WPP_GLOBAL_Control + 25) >= 2u )
{
v2 = 22i64;
goto LABEL_33;
}
}
else
{
StringCchPrintfW(pszDest, 0x25ui64, L"b08669ee-8cb5-43a5-a017-84fe%08X", NtCurrentPeb()->SessionId);
v0 = UuidFromStringW(pszDest, &Uuid);
if ( v0 )
{
v1 = WPP_GLOBAL_Control;
if ( WPP_GLOBAL_Control != (CUser *)&WPP_GLOBAL_Control
&& (*((_BYTE *)WPP_GLOBAL_Control + 28) & 1) != 0
&& *((_BYTE *)WPP_GLOBAL_Control + 25) >= 2u )
{
v2 = 23i64;
goto LABEL_33;
}
}
else
{
UuidVector.Count = 1;
UuidVector.Uuid[0] = &Uuid;
v0 = WaitForDesiredService(L"RPCSS");
if ( v0 )
{
v1 = WPP_GLOBAL_Control;
if ( WPP_GLOBAL_Control != (CUser *)&WPP_GLOBAL_Control
&& (*((_BYTE *)WPP_GLOBAL_Control + 28) & 1) != 0
&& *((_BYTE *)WPP_GLOBAL_Control + 25) >= 2u )
{
v2 = 24i64;
goto LABEL_33;
}
}
else
{
v0 = RpcEpRegisterW(&unk_1400AD4D0, BindingVector, &UuidVector, 0i64);
if ( v0 )
{
v1 = WPP_GLOBAL_Control;
if ( WPP_GLOBAL_Control != (CUser *)&WPP_GLOBAL_Control
&& (*((_BYTE *)WPP_GLOBAL_Control + 28) & 1) != 0
&& *((_BYTE *)WPP_GLOBAL_Control + 25) >= 2u )
{
v2 = 25i64;
goto LABEL_33;
}
}
else
{
dword_1400DD8F0 = 1;
v0 = RpcServerListen(1u, 0x4D2u, 1u);
if ( v0 == 1713 )
v0 = 0;
if ( v0 )
{
v1 = WPP_GLOBAL_Control;
if ( WPP_GLOBAL_Control != (CUser *)&WPP_GLOBAL_Control
&& (*((_BYTE *)WPP_GLOBAL_Control + 28) & 1) != 0
&& *((_BYTE *)WPP_GLOBAL_Control + 25) >= 2u )
{
v2 = 26i64;
goto LABEL_33;
}
}
}
}
}
}
}
if ( v0 )
StopWMsgServer();
return v0;
}
可以很容易看出来就是启动 RPC 服务器。继续顺着调用流往上,可以查到
CPPStartWMsgServer() 仅在 WMsgClntInitialize() 中被调用。__int64 __fastcall WMsgClntInitialize(struct _WLSM_GLOBAL_CONTEXT *a1, int a2)
{
__int64 v5[9]; // [rsp+30h] [rbp-48h] BYREF
memset_0(v5, 0, 0x40ui64);
if ( !a2 )
return StartWMsgServer();
v5[0] = (__int64)WMsgMessageHandler;
v5[1] = (__int64)WMsgKMessageHandler;
v5[5] = (__int64)WMsgNotifyHandler;
v5[2] = (__int64)WMsgPSPHandler;
v5[3] = (__int64)WMsgReconnectionUpdateHandler;
v5[4] = (__int64)WMsgGetSwitchUserLogonInfoHandler;
RegisterWMsgServer(v5);
return StartWMsgKServer(*(_QWORD *)a1 + 204i64);
}
这里为各个事件处理器注册为函数指针。
我们逐一分析这些函数(略),最终在
WMsgMessageHandler 发现了对于信号 520i64 的处理。函数 WMsgMessageHandler 分析
CPP__int64 __fastcall WMsgMessageHandler(unsigned int a1, unsigned int a2, struct _RPC_ASYNC_STATE *a3, int *a4)
{
unsigned __int8 v7; // dl
CSession *v8; // rcx
DWORD v9; // eax
bool v10; // cl
CUser *v11; // rcx
__int64 v12; // rdx
CSession *v13; // rcx
DWORD LastError; // eax
CSession *v15; // rcx
DWORD v16; // eax
if ( WPP_GLOBAL_Control != (CUser *)&WPP_GLOBAL_Control
&& (*((_BYTE *)WPP_GLOBAL_Control + 28) & 0x40) != 0
&& *((_BYTE *)WPP_GLOBAL_Control + 25) >= 5u )
{
WPP_SF_llq(*((_QWORD *)WPP_GLOBAL_Control + 2), 27i64, a3, a1, a2, a3);
}
*a4 = 0;
if ( a1 > 0x200 )
{
if ( a1 <= 0x403 )
{
if ( a1 != 1027 )
{
switch ( a1 )
{
case 0x201u:
v11 = WPP_GLOBAL_Control;
if ( WPP_GLOBAL_Control == (CUser *)&WPP_GLOBAL_Control
|| (*((_BYTE *)WPP_GLOBAL_Control + 28) & 0x40) == 0
|| *((_BYTE *)WPP_GLOBAL_Control + 25) < 5u )
{
return 1i64;
}
v12 = 33i64;
goto LABEL_175;
case 0x202u:
WlStateMachineSetSignal(0x13u, 0i64);
v11 = WPP_GLOBAL_Control;
if ( WPP_GLOBAL_Control == (CUser *)&WPP_GLOBAL_Control
|| (*((_BYTE *)WPP_GLOBAL_Control + 28) & 0x40) == 0
|| *((_BYTE *)WPP_GLOBAL_Control + 25) < 5u )
{
return 1i64;
}
v12 = 34i64;
goto LABEL_175;
case 0x203u:
v11 = WPP_GLOBAL_Control;
if ( WPP_GLOBAL_Control == (CUser *)&WPP_GLOBAL_Control
|| (*((_BYTE *)WPP_GLOBAL_Control + 28) & 0x40) == 0
|| *((_BYTE *)WPP_GLOBAL_Control + 25) < 5u )
{
return 1i64;
}
v12 = 40i64;
goto LABEL_175;
case 0x204u:
v11 = WPP_GLOBAL_Control;
if ( WPP_GLOBAL_Control == (CUser *)&WPP_GLOBAL_Control
|| (*((_BYTE *)WPP_GLOBAL_Control + 28) & 0x40) == 0
|| *((_BYTE *)WPP_GLOBAL_Control + 25) < 5u )
{
return 1i64;
}
v12 = 44i64;
goto LABEL_175;
case 0x205u:
if ( (unsigned __int8)wil::details::FeatureImpl<__WilFeatureTraits_Feature_WinlogonTSActivityId2>::__private_IsEnabled(&`wil::Feature<__WilFeatureTraits_Feature_WinlogonTSActivityId2>::GetImpl'::`2'::impl) )
UpdateTSActivityId();
WlStateMachineSetSignal(0x14u, 0i64);
v11 = WPP_GLOBAL_Control;
if ( WPP_GLOBAL_Control == (CUser *)&WPP_GLOBAL_Control
|| (*((_BYTE *)WPP_GLOBAL_Control + 28) & 0x40) == 0
|| *((_BYTE *)WPP_GLOBAL_Control + 25) < 5u )
{
return 1i64;
}
v12 = 45i64;
goto LABEL_175;
case 0x206u:
v11 = WPP_GLOBAL_Control;
if ( WPP_GLOBAL_Control == (CUser *)&WPP_GLOBAL_Control
|| (*((_BYTE *)WPP_GLOBAL_Control + 28) & 0x40) == 0
|| *((_BYTE *)WPP_GLOBAL_Control + 25) < 5u )
{
return 1i64;
}
v12 = 46i64;
goto LABEL_175;
case 0x208u:
if ( WPP_GLOBAL_Control != (CUser *)&WPP_GLOBAL_Control
&& (*((_BYTE *)WPP_GLOBAL_Control + 28) & 0x40) != 0
&& *((_BYTE *)WPP_GLOBAL_Control + 25) >= 5u )
{
WPP_SF_(*((_QWORD *)WPP_GLOBAL_Control + 2), 29i64, &WPP_e0c92ba51fd43896baa8c54dc4fddbcc_Traceguids);
}
if ( (unsigned int)(*((_DWORD *)qword_1400DCB20 + 37) - 1) > 2 && (unsigned int)AllowSAS() )
WlStateMachineSetSignal(3u, 0i64);
return 1i64;
case 0x209u:
WlStateMachineSetSignal(0x15u, 0i64);
v11 = WPP_GLOBAL_Control;
if ( WPP_GLOBAL_Control == (CUser *)&WPP_GLOBAL_Control
|| (*((_BYTE *)WPP_GLOBAL_Control + 28) & 0x40) == 0
|| *((_BYTE *)WPP_GLOBAL_Control + 25) < 5u )
{
return 1i64;
}
v12 = 43i64;
goto LABEL_175;
case 0x20Au:
if ( (unsigned __int8)wil::details::FeatureImpl<__WilFeatureTraits_Feature_WinlogonTSActivityId2>::__private_IsEnabled(&`wil::Feature<__WilFeatureTraits_Feature_WinlogonTSActivityId2>::GetImpl'::`2'::impl) )
UpdateTSActivityId();
WlStateMachineSetSignal(0x16u, 0i64);
v11 = WPP_GLOBAL_Control;
if ( WPP_GLOBAL_Control == (CUser *)&WPP_GLOBAL_Control
|| (*((_BYTE *)WPP_GLOBAL_Control + 28) & 0x40) == 0
|| *((_BYTE *)WPP_GLOBAL_Control + 25) < 5u )
{
return 1i64;
}
v12 = 41i64;
goto LABEL_175;
case 0x20Bu:
if ( (unsigned __int8)wil::details::FeatureImpl<__WilFeatureTraits_Feature_WinlogonTSActivityId2>::__private_IsEnabled(&`wil::Feature<__WilFeatureTraits_Feature_WinlogonTSActivityId2>::GetImpl'::`2'::impl) )
{
RtlAcquireResourceExclusive(&g_TSActivityIdLock, 1u);
g_TSActivityId = prevTSActivityId;
prevTSActivityId = xmmword_1400BEA30;
RtlReleaseResource(&g_TSActivityIdLock);
}
if ( lpMem )
SignalManagerSetSignal(*(PRTL_CRITICAL_SECTION *)lpMem);
v11 = WPP_GLOBAL_Control;
if ( WPP_GLOBAL_Control == (CUser *)&WPP_GLOBAL_Control
|| (*((_BYTE *)WPP_GLOBAL_Control + 28) & 0x40) == 0
|| *((_BYTE *)WPP_GLOBAL_Control + 25) < 5u )
{
return 1i64;
}
v12 = 42i64;
goto LABEL_175;
case 0x20Cu:
if ( !*((_DWORD *)qword_1400DCB20 + 60)
&& !*((_DWORD *)qword_1400DCB20 + 62)
&& !*((_DWORD *)qword_1400DCB20 + 61) )
{
MicrosoftTelemetryAssertTriggeredArgs("lsm.dll", 0i64, 0i64);
}
v11 = WPP_GLOBAL_Control;
if ( WPP_GLOBAL_Control == (CUser *)&WPP_GLOBAL_Control
|| (*((_BYTE *)WPP_GLOBAL_Control + 28) & 0x40) == 0
|| *((_BYTE *)WPP_GLOBAL_Control + 25) < 5u )
{
return 1i64;
}
v12 = 35i64;
goto LABEL_175;
case 0x20Du:
if ( (unsigned __int8)wil::details::FeatureImpl<__WilFeatureTraits_Feature_WinlogonTSActivityId2>::__private_IsEnabled(&`wil::Feature<__WilFeatureTraits_Feature_WinlogonTSActivityId2>::GetImpl'::`2'::impl) )
UpdateTSActivityId();
v13 = qword_1400DCB20;
if ( !*((_DWORD *)qword_1400DCB20 + 60)
&& !*((_DWORD *)qword_1400DCB20 + 62)
&& !*((_DWORD *)qword_1400DCB20 + 61) )
{
MicrosoftTelemetryAssertTriggeredArgs("lsm.dll", 0i64, 0i64);
v13 = qword_1400DCB20;
}
if ( WPP_GLOBAL_Control != (CUser *)&WPP_GLOBAL_Control
&& (*((_BYTE *)WPP_GLOBAL_Control + 28) & 0x40) != 0
&& *((_BYTE *)WPP_GLOBAL_Control + 25) >= 5u )
{
WPP_SF_(*((_QWORD *)WPP_GLOBAL_Control + 2), 36i64, &WPP_e0c92ba51fd43896baa8c54dc4fddbcc_Traceguids);
v13 = qword_1400DCB20;
}
if ( !(unsigned int)CSession::SetLsmSyncEvent(v13)
&& WPP_GLOBAL_Control != (CUser *)&WPP_GLOBAL_Control
&& (*((_BYTE *)WPP_GLOBAL_Control + 28) & 0x40) != 0
&& *((_BYTE *)WPP_GLOBAL_Control + 25) >= 2u )
{
LastError = GetLastError();
WPP_SF_d(
*((_QWORD *)WPP_GLOBAL_Control + 2),
37i64,
&WPP_e0c92ba51fd43896baa8c54dc4fddbcc_Traceguids,
LastError);
}
return 1i64;
case 0x20Eu:
v15 = qword_1400DCB20;
if ( !*((_DWORD *)qword_1400DCB20 + 60)
&& !*((_DWORD *)qword_1400DCB20 + 62)
&& !*((_DWORD *)qword_1400DCB20 + 61) )
{
MicrosoftTelemetryAssertTriggeredArgs("lsm.dll", 0i64, 0i64);
v15 = qword_1400DCB20;
}
if ( WPP_GLOBAL_Control != (CUser *)&WPP_GLOBAL_Control
&& (*((_BYTE *)WPP_GLOBAL_Control + 28) & 0x40) != 0
&& *((_BYTE *)WPP_GLOBAL_Control + 25) >= 5u )
{
WPP_SF_(*((_QWORD *)WPP_GLOBAL_Control + 2), 38i64, &WPP_e0c92ba51fd43896baa8c54dc4fddbcc_Traceguids);
v15 = qword_1400DCB20;
}
if ( *((_DWORD *)v15 + 60) )
{
*((_DWORD *)v15 + 60) = 0;
}
else if ( *((_DWORD *)v15 + 62) )
{
*((_DWORD *)v15 + 62) = 0;
}
else
{
if ( !*((_DWORD *)v15 + 61) )
goto LABEL_89;
*((_DWORD *)v15 + 61) = 0;
}
v15 = qword_1400DCB20;
LABEL_89:
if ( !(unsigned int)CSession::SetLsmSyncEvent(v15)
&& WPP_GLOBAL_Control != (CUser *)&WPP_GLOBAL_Control
&& (*((_BYTE *)WPP_GLOBAL_Control + 28) & 0x40) != 0
&& *((_BYTE *)WPP_GLOBAL_Control + 25) >= 2u )
{
v16 = GetLastError();
WPP_SF_d(
*((_QWORD *)WPP_GLOBAL_Control + 2),
39i64,
&WPP_e0c92ba51fd43896baa8c54dc4fddbcc_Traceguids,
v16);
}
CSession::SetUserSwitchLogonInfoCollectedSyncEvent(qword_1400DCB20);
WlStateMachineSetSignal(2u, 0i64);
break;
default:
goto LABEL_142;
}
return 1i64;
}
if ( WPP_GLOBAL_Control != (CUser *)&WPP_GLOBAL_Control
&& (*((_BYTE *)WPP_GLOBAL_Control + 28) & 0x40) != 0
&& *((_BYTE *)WPP_GLOBAL_Control + 25) >= 5u )
{
WPP_SF_(*((_QWORD *)WPP_GLOBAL_Control + 2), 47i64, &WPP_e0c92ba51fd43896baa8c54dc4fddbcc_Traceguids);
}
if ( !lpMem )
return 1i64;
goto LABEL_136;
}
if ( a1 != 1029 )
{
switch ( a1 )
{
case 0x500u:
if ( WPP_GLOBAL_Control != (CUser *)&WPP_GLOBAL_Control
&& (*((_BYTE *)WPP_GLOBAL_Control + 28) & 0x40) != 0
&& *((_BYTE *)WPP_GLOBAL_Control + 25) >= 5u )
{
WPP_SF_(*((_QWORD *)WPP_GLOBAL_Control + 2), 48i64, &WPP_e0c92ba51fd43896baa8c54dc4fddbcc_Traceguids);
}
if ( lpMem )
SignalManagerSetSignal(*(PRTL_CRITICAL_SECTION *)lpMem);
break;
case 0x501u:
if ( WPP_GLOBAL_Control != (CUser *)&WPP_GLOBAL_Control
&& (*((_BYTE *)WPP_GLOBAL_Control + 28) & 0x40) != 0
&& *((_BYTE *)WPP_GLOBAL_Control + 25) >= 5u )
{
WPP_SF_(*((_QWORD *)WPP_GLOBAL_Control + 2), 50i64, &WPP_e0c92ba51fd43896baa8c54dc4fddbcc_Traceguids);
}
if ( !lpMem )
return 1i64;
LABEL_136:
SignalManagerSetSignal(*(PRTL_CRITICAL_SECTION *)lpMem);
return 1i64;
case 0x502u:
if ( WPP_GLOBAL_Control != (CUser *)&WPP_GLOBAL_Control
&& (*((_BYTE *)WPP_GLOBAL_Control + 28) & 0x40) != 0
&& *((_BYTE *)WPP_GLOBAL_Control + 25) >= 5u )
{
WPP_SF_(*((_QWORD *)WPP_GLOBAL_Control + 2), 49i64, &WPP_e0c92ba51fd43896baa8c54dc4fddbcc_Traceguids);
}
if ( lpMem )
{
SignalManagerSetSignal(*(PRTL_CRITICAL_SECTION *)lpMem);
return 0i64;
}
break;
case 0x550u:
WppStart(0, 4u);
v11 = WPP_GLOBAL_Control;
if ( WPP_GLOBAL_Control == (CUser *)&WPP_GLOBAL_Control
|| (*((_BYTE *)WPP_GLOBAL_Control + 28) & 0x40) == 0
|| *((_BYTE *)WPP_GLOBAL_Control + 25) < 5u )
{
return 1i64;
}
v12 = 51i64;
LABEL_175:
WPP_SF_(*((_QWORD *)v11 + 2), v12, &WPP_e0c92ba51fd43896baa8c54dc4fddbcc_Traceguids);
return 1i64;
default:
goto LABEL_142;
}
return 0i64;
}
if ( lpMem )
SignalManagerSetSignal(*(PRTL_CRITICAL_SECTION *)lpMem);
v11 = WPP_GLOBAL_Control;
if ( WPP_GLOBAL_Control == (CUser *)&WPP_GLOBAL_Control
|| (*((_BYTE *)WPP_GLOBAL_Control + 28) & 0x40) == 0
|| *((_BYTE *)WPP_GLOBAL_Control + 25) < 5u )
{
return 1i64;
}
v12 = 28i64;
goto LABEL_175;
}
if ( a1 == 512 )
{
v11 = WPP_GLOBAL_Control;
if ( WPP_GLOBAL_Control == (CUser *)&WPP_GLOBAL_Control
|| (*((_BYTE *)WPP_GLOBAL_Control + 28) & 0x40) == 0
|| *((_BYTE *)WPP_GLOBAL_Control + 25) < 5u )
{
return 1i64;
}
v12 = 32i64;
goto LABEL_175;
}
if ( a1 != 1 )
{
LABEL_142:
if ( WPP_GLOBAL_Control != (CUser *)&WPP_GLOBAL_Control
&& (*((_BYTE *)WPP_GLOBAL_Control + 28) & 0x40) != 0
&& *((_BYTE *)WPP_GLOBAL_Control + 25) >= 3u )
{
WPP_SF_d(*((_QWORD *)WPP_GLOBAL_Control + 2), 52i64, &WPP_e0c92ba51fd43896baa8c54dc4fddbcc_Traceguids, a1);
}
return 1i64;
}
if ( WPP_GLOBAL_Control != (CUser *)&WPP_GLOBAL_Control
&& (*((_BYTE *)WPP_GLOBAL_Control + 28) & 0x40) != 0
&& *((_BYTE *)WPP_GLOBAL_Control + 25) >= 5u )
{
WPP_SF_d(*((_QWORD *)WPP_GLOBAL_Control + 2), 30i64, &WPP_e0c92ba51fd43896baa8c54dc4fddbcc_Traceguids, a2);
}
LogLocalRpcCaller();
v8 = qword_1400DCB20;
if ( !*((_DWORD *)qword_1400DCB20 + 60) )
{
if ( *((_DWORD *)qword_1400DCB20 + 62) )
{
*((_DWORD *)qword_1400DCB20 + 62) = 0;
}
else
{
if ( !*((_DWORD *)qword_1400DCB20 + 61) )
{
LABEL_25:
CSession::SetUserSwitchLogonInfoCollectedSyncEvent(v8);
WLEventWrite(&WLEvt_ReceivedLogoffRequest_Info, a2);
if ( (a2 & 0x22000) == 0 && (a2 & 0xB) != 0 )
WLEventWriteStartStopScenario(v10, &WLDiagEvt_ShutdownDiagnostics_Start, &stru_1400BEA70, a2);
*a4 = AsyncLogoff((PVOID)a2);
return 1i64;
}
*((_DWORD *)qword_1400DCB20 + 61) = 0;
}
LABEL_19:
if ( !(unsigned int)CSession::SetLsmSyncEvent(qword_1400DCB20)
&& WPP_GLOBAL_Control != (CUser *)&WPP_GLOBAL_Control
&& (*((_BYTE *)WPP_GLOBAL_Control + 28) & 0x40) != 0
&& *((_BYTE *)WPP_GLOBAL_Control + 25) >= 2u )
{
v9 = GetLastError();
WPP_SF_d(*((_QWORD *)WPP_GLOBAL_Control + 2), 31i64, &WPP_e0c92ba51fd43896baa8c54dc4fddbcc_Traceguids, v9);
}
v8 = qword_1400DCB20;
goto LABEL_25;
}
if ( !(unsigned int)CallCheckForHiberbootRpc(0, v7) )
{
*((_DWORD *)qword_1400DCB20 + 60) = 0;
goto LABEL_19;
}
return 1i64;
}

不难看出这里通过
WlStateMachineSetSignal(3u, 0i64); 触发了安全桌面。其中 3u 是触发安全桌面的信号。但是这里仍然是处理软件模拟请求。

通过查询
WlStateMachineSetSignal(3u, 0i64); 交叉引用,它也在 WMsgKMessageHandler 中被调用。推测此处为处理来自硬件的中断。不论请求来自哪里,它们都具有共同的出口 WlStateMachineSetSignal(3u, 0i64);。故只需要 Hook 住它。安全桌面就无法弹出。如何 Hook
接下来只需要提取特征码并进行 Hook。
CPP/*
* WlStateMachineSetSignal 函数特征码 - 多个Windows版本
*
* Win11版本 (直接开始,使用jmp):
* 4C 8B CA mov r9, rdx
* 8B D1 mov edx, ecx
* 48 8B 0D XX XX XX XX mov rcx, cs:lpMem
* 48 85 C9 test rcx, rcx
* 74 12 jz short ...
* 4C 8B 41 20 mov r8, [rcx+20h]
* 48 8B 09 mov rcx, [rcx]
* 4D 8B 04 D0 mov r8, [r8+rdx*8]
* E9 XX XX XX XX jmp SignalManagerSetSignal
*
* Win10版本 (有栈帧,使用call):
* 48 83 EC 28 sub rsp, 28h
* 4C 8B CA mov r9, rdx
* B8 0D 00 00 00 mov eax, 0Dh
* 8B D1 mov edx, ecx
* 48 8B 0D XX XX XX XX mov rcx, cs:qword_XXX
* 48 85 C9 test rcx, rcx
* 74 10 jz short ...
* 4C 8B 41 20 mov r8, [rcx+20h]
* 48 8B 09 mov rcx, [rcx]
* 4D 8B 04 D0 mov r8, [r8+rdx*8]
* E8 XX XX XX XX call SignalManagerSetSignal
*
* 共同特征码 (在函数中间,所有版本都有):
* 4C 8B 41 20 mov r8, [rcx+20h]
* 48 8B 09 mov rcx, [rcx]
* 4D 8B 04 D0 mov r8, [r8+rdx*8]
*/
我这里写了 Hook 住该函数的 dll。
CPP/*
* WlStateMachineHook.dll
*
* 这个DLL使用MinHook库来Hook WlStateMachineSetSignal函数
* 通过特征码搜索定位目标函数,拦截 WlStateMachineSetSignal(3, 0) 调用
*
* 编译命令 (x64):
* cl /LD /EHsc WlStateMachineHook.cpp /link lib\libMinHook.x64.lib /OUT:WlStateMachineHook.dll
*/
#include <windows.h>
#include <stdio.h>
#include <stdlib.h>
#include <string.h>
#include "MinHook.h"
#pragma comment(lib, "lib\\libMinHook.x64.lib")
// ============================================================================
// 类型定义
// ============================================================================
// StateMachineSignalData 结构体(根据原型推断)
struct _StateMachineSignalData;
// 原始函数类型定义
typedef __int64 (__fastcall *WlStateMachineSetSignal_t)(__int64 a1, struct _StateMachineSignalData* a2);
// ============================================================================
// 全局变量
// ============================================================================
// 原始函数指针(用于调用原始函数)
static WlStateMachineSetSignal_t fpOriginalWlStateMachineSetSignal = NULL;
// 目标函数地址
static LPVOID g_TargetFunctionAddress = NULL;
// 日志文件句柄
static HANDLE g_hLogFile = INVALID_HANDLE_VALUE;
// ============================================================================
// 日志功能
// ============================================================================
void WriteLog(const char* format, ...) {
if (g_hLogFile == INVALID_HANDLE_VALUE) {
return;
}
char buffer[1024];
va_list args;
va_start(args, format);
int len = vsnprintf(buffer, sizeof(buffer) - 2, format, args);
va_end(args);
if (len > 0) {
buffer[len] = '\r';
buffer[len + 1] = '\n';
buffer[len + 2] = '\0';
DWORD bytesWritten;
WriteFile(g_hLogFile, buffer, len + 2, &bytesWritten, NULL);
FlushFileBuffers(g_hLogFile);
}
}
void InitLog() {
// 在DLL所在目录创建日志文件
char logPath[MAX_PATH];
GetModuleFileNameA(NULL, logPath, MAX_PATH);
// 找到最后一个反斜杠,替换为日志文件名
char* lastSlash = strrchr(logPath, '\\');
if (lastSlash) {
strcpy(lastSlash + 1, "WlStateMachineHook.log");
} else {
strcpy(logPath, "WlStateMachineHook.log");
}
g_hLogFile = CreateFileA(logPath, GENERIC_WRITE, FILE_SHARE_READ, NULL,
CREATE_ALWAYS, FILE_ATTRIBUTE_NORMAL, NULL);
if (g_hLogFile != INVALID_HANDLE_VALUE) {
WriteLog("========================================");
WriteLog("WlStateMachineHook DLL Loaded");
WriteLog("========================================");
}
}
void CloseLog() {
if (g_hLogFile != INVALID_HANDLE_VALUE) {
WriteLog("========================================");
WriteLog("WlStateMachineHook DLL Unloaded");
WriteLog("========================================");
CloseHandle(g_hLogFile);
g_hLogFile = INVALID_HANDLE_VALUE;
}
}
// ============================================================================
// 特征码搜索
// ============================================================================
/*
* WlStateMachineSetSignal 函数特征码 - 支持多个Windows版本
*
* Win11版本 (直接开始,使用jmp):
* 4C 8B CA mov r9, rdx
* 8B D1 mov edx, ecx
* 48 8B 0D XX XX XX XX mov rcx, cs:lpMem
* 48 85 C9 test rcx, rcx
* 74 12 jz short ...
* 4C 8B 41 20 mov r8, [rcx+20h]
* 48 8B 09 mov rcx, [rcx]
* 4D 8B 04 D0 mov r8, [r8+rdx*8]
* E9 XX XX XX XX jmp SignalManagerSetSignal
*
* Win10版本 (有栈帧,使用call):
* 48 83 EC 28 sub rsp, 28h
* 4C 8B CA mov r9, rdx
* B8 0D 00 00 00 mov eax, 0Dh
* 8B D1 mov edx, ecx
* 48 8B 0D XX XX XX XX mov rcx, cs:qword_XXX
* 48 85 C9 test rcx, rcx
* 74 10 jz short ...
* 4C 8B 41 20 mov r8, [rcx+20h]
* 48 8B 09 mov rcx, [rcx]
* 4D 8B 04 D0 mov r8, [r8+rdx*8]
* E8 XX XX XX XX call SignalManagerSetSignal
*
* 共同特征码 (在函数中间,所有版本都有):
* 4C 8B 41 20 mov r8, [rcx+20h]
* 48 8B 09 mov rcx, [rcx]
* 4D 8B 04 D0 mov r8, [r8+rdx*8]
*/
// 中间特征码 - 所有版本共有的指令序列
static unsigned char g_CommonSignature[] = {
0x4C, 0x8B, 0x41, 0x20, // mov r8, [rcx+20h]
0x48, 0x8B, 0x09, // mov rcx, [rcx]
0x4D, 0x8B, 0x04, 0xD0 // mov r8, [r8+rdx*8]
};
static size_t g_CommonSignatureLen = sizeof(g_CommonSignature);
// Win11函数开头特征 (无栈帧)
static unsigned char g_Win11Start[] = {
0x4C, 0x8B, 0xCA, // mov r9, rdx
0x8B, 0xD1 // mov edx, ecx
};
// Win10函数开头特征 (有栈帧)
static unsigned char g_Win10Start[] = {
0x48, 0x83, 0xEC, 0x28 // sub rsp, 28h
};
// 从共同特征位置向前回溯,找到函数真正的开头
LPVOID FindFunctionStart(unsigned char* commonPatternAddr) {
// 向前检查,最多回溯64字节
for (int offset = 0; offset < 64; offset++) {
unsigned char* checkAddr = commonPatternAddr - offset;
// 检查Win11版本开头 (4C 8B CA 8B D1)
if (offset >= 5 && memcmp(checkAddr, g_Win11Start, sizeof(g_Win11Start)) == 0) {
return (LPVOID)checkAddr;
}
// 检查Win10版本开头 (48 83 EC 28)
if (offset >= 4 && memcmp(checkAddr, g_Win10Start, sizeof(g_Win10Start)) == 0) {
return (LPVOID)checkAddr;
}
}
return NULL;
}
// 在指定内存区域搜索特征码
LPVOID FindSignatureInRegion(LPVOID baseAddress, SIZE_T regionSize) {
unsigned char* buffer = (unsigned char*)baseAddress;
if (regionSize < g_CommonSignatureLen + 64) { // 需要额外空间用于回溯
return NULL;
}
// 从偏移64开始搜索,确保有足够的回溯空间
for (SIZE_T i = 64; i <= regionSize - g_CommonSignatureLen; i++) {
if (memcmp(buffer + i, g_CommonSignature, g_CommonSignatureLen) == 0) {
// 找到共同特征码,现在向前回溯找函数开头
LPVOID funcStart = FindFunctionStart(buffer + i);
if (funcStart != NULL) {
return funcStart;
}
}
}
return NULL;
}
// 在当前进程中搜索特征码
LPVOID FindSignatureInCurrentProcess() {
MEMORY_BASIC_INFORMATION mbi;
LPVOID currentAddress = NULL;
WriteLog("Starting signature scan in current process...");
while (VirtualQuery(currentAddress, &mbi, sizeof(mbi))) {
// 检查是否为已提交的可执行内存区域
if (mbi.State == MEM_COMMIT &&
(mbi.Protect & (PAGE_EXECUTE | PAGE_EXECUTE_READ | PAGE_EXECUTE_READWRITE | PAGE_EXECUTE_WRITECOPY))) {
// 跳过保护页
if (!(mbi.Protect & PAGE_GUARD) && !(mbi.Protect & PAGE_NOACCESS)) {
WriteLog("Scanning region: Base=0x%p, Size=0x%llX", mbi.BaseAddress, (unsigned long long)mbi.RegionSize);
LPVOID foundAddr = FindSignatureInRegion(mbi.BaseAddress, mbi.RegionSize);
if (foundAddr != NULL) {
WriteLog(">>> SIGNATURE FOUND at address 0x%p <<<", foundAddr);
return foundAddr;
}
}
}
// 移动到下一个内存区域
currentAddress = (LPVOID)((DWORD_PTR)mbi.BaseAddress + mbi.RegionSize);
}
WriteLog("Signature not found in process memory.");
return NULL;
}
// ============================================================================
// Hook 函数
// ============================================================================
/*
* Hooked WlStateMachineSetSignal
*
* 当 a1 == 3 且 a2 == NULL (0) 时拦截调用
*/
__int64 __fastcall HookedWlStateMachineSetSignal(__int64 a1, struct _StateMachineSignalData* a2) {
WriteLog("WlStateMachineSetSignal called: a1=%lld, a2=0x%p", a1, (void*)a2);
// 拦截 WlStateMachineSetSignal(3, 0) 调用
if (a1 == 3 && a2 == NULL) {
WriteLog(">>> INTERCEPTED: WlStateMachineSetSignal(3, 0) - Blocking this call!");
// 返回 13 (0x0D),这是函数在 qword_1400D0E28 为 NULL 时的默认返回值
return 13;
}
// 其他调用正常传递给原始函数
WriteLog("Passing through to original function...");
return fpOriginalWlStateMachineSetSignal(a1, a2);
}
// ============================================================================
// 初始化和清理
// ============================================================================
BOOL InitializeHook() {
MH_STATUS status;
WriteLog("Initializing MinHook...");
// 初始化 MinHook
status = MH_Initialize();
if (status != MH_OK) {
WriteLog("MH_Initialize failed: %d", status);
return FALSE;
}
WriteLog("MinHook initialized successfully.");
// 搜索目标函数
WriteLog("Searching for WlStateMachineSetSignal...");
g_TargetFunctionAddress = FindSignatureInCurrentProcess();
if (g_TargetFunctionAddress == NULL) {
WriteLog("ERROR: Could not find WlStateMachineSetSignal function!");
MH_Uninitialize();
return FALSE;
}
WriteLog("Target function found at: 0x%p", g_TargetFunctionAddress);
// 创建 Hook
WriteLog("Creating hook...");
status = MH_CreateHook(
g_TargetFunctionAddress,
(LPVOID)HookedWlStateMachineSetSignal,
(LPVOID*)&fpOriginalWlStateMachineSetSignal
);
if (status != MH_OK) {
WriteLog("MH_CreateHook failed: %d", status);
MH_Uninitialize();
return FALSE;
}
WriteLog("Hook created successfully.");
// 启用 Hook
WriteLog("Enabling hook...");
status = MH_EnableHook(g_TargetFunctionAddress);
if (status != MH_OK) {
WriteLog("MH_EnableHook failed: %d", status);
MH_Uninitialize();
return FALSE;
}
WriteLog(">>> Hook enabled successfully! WlStateMachineSetSignal is now hooked. <<<");
return TRUE;
}
void CleanupHook() {
WriteLog("Cleaning up hooks...");
if (g_TargetFunctionAddress != NULL) {
MH_DisableHook(g_TargetFunctionAddress);
}
MH_Uninitialize();
WriteLog("Hooks cleaned up.");
}
// ============================================================================
// DLL 入口点
// ============================================================================
BOOL APIENTRY DllMain(HMODULE hModule, DWORD ul_reason_for_call, LPVOID lpReserved) {
switch (ul_reason_for_call) {
case DLL_PROCESS_ATTACH:
// 禁用线程通知以提高性能
DisableThreadLibraryCalls(hModule);
// 初始化日志
InitLog();
WriteLog("DLL_PROCESS_ATTACH: Module handle = 0x%p", hModule);
// 初始化 Hook
if (!InitializeHook()) {
WriteLog("ERROR: Failed to initialize hook!");
CloseLog();
return FALSE; // 如果 hook 失败,可以选择返回 FALSE 阻止加载
}
break;
case DLL_PROCESS_DETACH:
WriteLog("DLL_PROCESS_DETACH");
CleanupHook();
CloseLog();
break;
case DLL_THREAD_ATTACH:
case DLL_THREAD_DETACH:
break;
}
return TRUE;
}
// ============================================================================
// 导出函数(用于手动触发/测试)
// ============================================================================
extern "C" __declspec(dllexport) BOOL ManualInitHook() {
if (g_TargetFunctionAddress != NULL) {
WriteLog("Hook already initialized.");
return TRUE;
}
return InitializeHook();
}
extern "C" __declspec(dllexport) void ManualCleanupHook() {
CleanupHook();
}
extern "C" __declspec(dllexport) LPVOID GetHookedFunctionAddress() {
return g_TargetFunctionAddress;
}
只需要在用户态注入该 dll 到
winlogon.exe,即可用户态禁用安全桌面。放个我编译好的:hooking.dll,密码
3uyr。部分内容使用 Claude 润色,部分分析由 AI 辅助完成。我为其准确性负责。
注:不是脱离控制,是在用户态像极域一样屏蔽 Ctrl+Alt+Del
Footnotes
相关推荐
评论
共 14 条评论,欢迎与作者交流。
正在加载评论...